IIT Roorkee is the coordinating institute for the GATE COAP (Common Offer Acceptance Portal) 2026. The GATE COAP 2026 facilitates admission to the M.Tech programme in participating institutes or a job offer from participating PSUs.
| GATE COAP 2026 Registration (Soon) |

The GATE COAP registration will tentatively start after March 27, 2026, based on the official announcement on its portal.
Source: Official GATE COAP 2026 Portal
In the GATE COAP 2026 counselling, 24 institutes will participate, which include 23 IITs and IISc Bangalore.
- The GATE COAP 2026 registration is completely free of cost, and the registration number is mandatory to be filled in the participating institutes' application portals.
- Candidates with a valid GATE score (qualified GATE 2026/2025/2024) are eligible to apply for the GATE COAP 2026.
- The round 1 counselling will start tentatively on May 11 (10:00 AM) and will last till May 13 upto 9:00 AM.
Candidates should note that COAP is not an Application Portal for M. Tech. Admission in any participating institute, and they should apply separately to the respective Institute(s) for M. Tech. admission/PSU for the job.
Related Articles:
- Check the Official GATE 2026 Branch-wise Cutoff
- GATE CCMT 2026: Check dates, eligibility, registration
- Check PSU recruitment through GATE 2026

Key Summary
- To register for GATE COAP 2026, candidates must be Indian Nationals.
- Every year, the GATE organising institute of the preceding year acts as the coordinating institute for COAP.
- No documents are required to be submitted or attached during COAP registration.
- No Retain & Wait option available for the 3rd time if the candidate selected Retain & Wait on the same offer twice in the two previous rounds.
- Round 6 to 10 will be treated as decisive rounds, and there are only “Accept and Freeze” or “Reject” options available.
What is GATE COAP 2026?
GATE COAP refers to a common offer acceptance portal, on which all the participating institutes and PSUs will provide their offers for M. Tech or Jobs. The COAP portal provides a common time window for admission to the M.Tech programme.
The COAP ensures that all M.Tech. seats are filled at participating institutes, and also provide job offers from PSUs for GATE-qualified candidates.
However, every candidate has to apply separately to the respective institutes, which will require a mandatory COAP registration number.
Ques. Can I apply for M. Tech./ Job to participating Institutes/ PSUs through COAP?
Ans. No, COAP does not act as a portal for M.Tech admission or job applications. Candidates have to separately apply to each institute for M.Tech admissions or PSUs for job opportunities.
GATE COAP 2026: Important Dates
IIT Roorkee has released the detailed schedule for the GATE COAP 2026 on the official COAP 2026 portal. The GATE COAP 2026 counselling will start from May 11, 2026. The round-wise important dates and timings are given below:
| Round No | Time window for candidates to view offers and take a decision | Accept & Freeze | Retain & Wait | Reject & Wait |
|---|---|---|---|---|
| Round 1 | May 11 (10:00 AM) to May 13 (09:00 AM) | Yes | Yes | Yes |
| Round 2 | May 17 (10:00 AM) to May 20 (09:00 AM) | Yes | Yes | Yes |
| Round 3 | May 24 (10:00 AM) to May 27 (09:00 AM) | Yes | Yes / No | Yes |
| Round 4 | May 31 (10:00 AM) to June 03 (09:00 AM) | Yes | Yes / No | Yes |
| Round 5 | June 05 (10:00 AM) to June 10 (09:00 AM) | Yes | No | Yes |
GATE COAP 2026: Additional Rounds Schedule
| Round No | Time window for candidates to view offers and take a decision | Accept & Freeze | Retain & Wait | Reject |
|---|---|---|---|---|
| Round - 6 | June 13 (10:00 AM) to June 17 (09:00 AM) | Yes | No | Yes |
| Round - 7 | June 20 (10:00 AM) to June 23 (09:00 AM) | Yes | No | Yes |
| Round - 8 | June 27 (10:00 AM) to July 01 (09:00 AM) | Yes | No | Yes |
| Round - 9 | July 03 (10:00 AM) to July 05 (09:00 AM) | Yes | No | Yes |
| Round - 10 | July 08 (10:00 AM) to July 10 (09:00 AM) | Yes | No | Yes |

GATE COAP 2026: Eligibility Criteria
Candidates who have qualified in the GATE 2026/GATE 2025/ GATE 2024 are eligible for registration to the GATE COAP 2026 counselling. The eligibility criteria, as mentioned by the organising institute on the official COAP 2026 portal is given below:
- Candidates must be Indian Nationals.
- Candidates should have valid GATE scores (Qualified in GATE 2026/ 2025/ 2024)

GATE COAP 2026: Registration Process
Candidates will be able to register for the GATE COAP 2026 after March 27, as mentioned on the official COAP portal. To register for GATE COAP 2026, candidates should have the following:
- Candidates Name
- GATE Registration Number ‘
- Valid GATE Score
- Date of Birth
- Email Address
- Mobile Number
After successful registration, candidates will be able to see the M.Tech admission or job offers from the participating institutes.
- The GATE COAP 2026 registration is completely free of cost.
- The registration will be successful only when the login process is completed using the details sent to their email address and mobile number.
- In the email, a URL along with the login will be sent, and on the mobile number, the password will be provided.
- Candidates will have to register for the GATE COAP 2026 using their highest GATE score.
- Candidates will be able to add their additional GATE scores from previous years after log in to the portal for the first time.

Source: Official GATE COAP 2026 Information Bulletin
Ques. Is it necessary for a candidate to register at COAP?
Ans. Yes, all the participating institutes have made the COAP registration number mandatory to be filled out on the respective institutes’ admission portals. And also, the admission offers from these institutes will only be available through COAP.
Ques. I have registered on the COAP portal in 2025 and/or 2024. Do I have to register again?
Ans. Yes, a candidate who has registered for COAP 2025 or 2024 has to register again for COAP 2026, as the COAP 2025 or 2024 registration is not valid for this year's admission process.
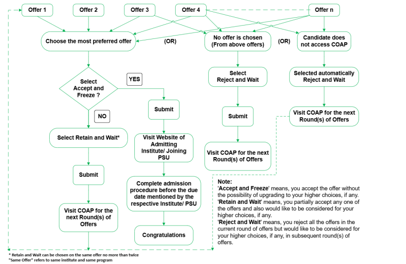
GATE COAP 2026: Seat Allotment and Offer Acceptance
The primary goal of GATE COAP 2026 is to create fair opportunities for students seeking admission to M.Tech programmes and Job opportunities in PSUs based on their GATE scores.
The seat allotment process for admission to M.Tech programmes in participating institutes is given below:
Offer Upload and Selection
- The participating institutes will upload their offers on predetermined dates on the COAP portal.
- In each round, registered candidates can select only one of the offers available.
Decision Options
Candidates can choose one of the three options provided below in each main round:
- Accept and Freeze: Candidates can select this option when they have accepted the available offer and do not want to be considered for upgradation in further rounds.
- Retain and Wait: Candidates can select this option when they have provisionally accepted the available offer but want to be considered for the higher round for upgradation.
- Reject and Wait: Candidates can select this option if they do not want to accept any of the current available offers but want to be considered for higher preferences in future rounds.
Submission Procedure
- After making the final choice, candidates can submit their options to finalise it, and if they fail to do so, it will be treated as if they did not access COAP.
Admission or Joining
- After completing the option selection process, candidates must visit the respective institute's website or admission portal to complete the admission formalities.
Effect of Rejection or Non-Submission
- If a candidate has rejected an offer in a given round, the same offer will not be extended to the candidate again in later rounds.
- If a candidate chooses Retain and Wait or Reject and Wait, s/he will be considered for higher preferences, if any, in later rounds.
- If a candidate failed to decide in a particular round, the offers available in that round will be considered rejected. However, the candidate will still be considered for higher preferences in future rounds.
Given below is an image of the Candidate Action flow chart for all rounds of offers:

Source: Official GATE COAP 2026 Information Bulletin
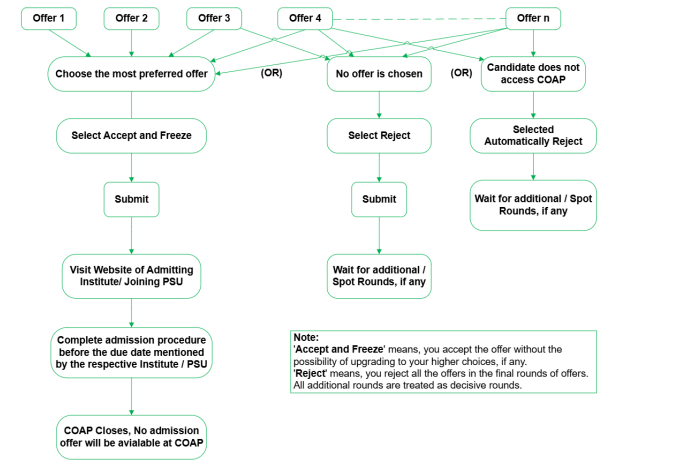
Decisive (Final) Round
The final round or the additional rounds will be termed as decisive rounds, as there will be only two options to the candidates, i.e. Accept and Freeze and Reject.
- Accept and Freeze: Candidates can choose this if they want to accept the offer available and have to follow the admission process within the specified deadline.
- Reject: If a candidate does not wish to accept any of the offers available can select this option, and all options in that round will be considered rejected.
Given below is an image of the Candidate Action Flow Chart for the Decisive Round of Offers:

Source: Official GATE COAP 2026 Information Bulletin
Ques. Why is “Retain and wait” allowed only twice on a given offer in GATE COAP 2026?
Ans. Candidates can select the “Retain and Wait” option for a specific offer only twice. This rule was introduced in COAP 2020 to eliminate stratification.
Ques. What are the steps to be taken when I accept an admission offer?
Ans. Choosing Accept and Freeze means that the candidate has accepted the admission offer. After that, s/he has to visit the respective institute's admission portal and has to complete the admission formalities within the given deadline.
GATE COAP 2026: Exclusive Availability of Offers
Candidates should note that during the COAP’s operation window, the offers from the participating institutes, which include 23 IITs and IISc Bangalore, will be exclusively accessible via COAP 2026.
All the actions, including acceptance, upgrade, or rejection, must be carried out on the official GATE COAP 2026 platform.
Ques. Can I select multiple offers at a time in GATE COAP 2026?
Ans. No, a candidate can select only one offer per round from the multiple offers available from participating institutes or PSUs on the GATE COAP 2026 portal.
GATE COAP 2026: Participating Institutes
In GATE COAP 2026, 24 institutes are participating, including 23 IITs and IISc Bangalore. The list of all the participating institutes as provided on the COAP 2026 portal is given below:
| Participating Institutes | Participating Institutes | ||
|---|---|---|---|
| IISc Bangalore | IIT Bhilai | IIT Bhubaneshwar | IIT BHU |
| IIT Bombay | IIT Delhi | IIT Dharwad | IIT Gandhinagar |
| IIT Goa | IIT Guwahati | IIT Hyderabad | IIT Indore |
| IIT (ISM) Dhanbad | IIT Jammu | IIT Jodhpur | IIT Kanpur |
| IIT Kharagpur | IIT Madras | IIT Mandi | IIT Palakkad |
| IIT Patna | IIT Roorkee | IIT Ropar | IIT Tirupati |

Source: Official GATE COAP 2026 Portal
Ques. Will the offer release window for all participating institutes remain the same in GATE COAP 2026?
Ans. The admission offer release window for participating institutes will follow the same schedule and operate at specific intervals. However, based on their selection process, some institutes may skip certain windows.
Ques. Will all participating Institutes have the same number of rounds in GATE COAP 2026?
Ans. No, not all the participating institutes need to have the same number of rounds. It will be based on their specific admission process, and due to this, some institutes may skip certain rounds.
Also, some institutes may also conduct extra rounds, with the procedure for these rounds outlined on their respective websites.
GATE COAP 2026: GATE 2026 Cutoff
The GATE 2026 exam has been concluded on 07, 08, 14 and 15 February 2026. The GATE 2026 result has also been declared on the official website of GATE 2026, gate2026.iitg.ac.in. However, the official cutoff has not been released yet by IIT Guwahati.
Given below is the expected GATE 2026 cutoff based on the previous years' trend and experts' analysis.

Source: Official GATE 2026 Portal
| Test Paper | GEN (Expected) | OBC/EWS (Expected) | SC/ST/PwD (Expected) |
|---|---|---|---|
| Aerospace Engineering | 29.5 – 30.5 | 26.5 – 27.5 | 20 – 21 |
| Agricultural Engineering | 25.5 – 26.5 | 23 – 24 | 17 – 18 |
| Architecture & Planning | 41 – 42.5 | 37 – 38 | 27 – 28 |
| Biomedical Engineering | 30 – 31 | 27 – 28 | 20 – 21 |
| Biotechnology | 28.5 – 29.5 | 25.5 – 26.5 | 19 – 20 |
| Civil Engineering | 29.5 – 31 | 26.5 – 27.5 | 20 – 21 |
| Chemical Engineering | 28 – 29 | 25 – 26 | 19 – 20 |
| Computer Science & IT | 30 – 32 | 27 – 28 | 20 – 21 |
| Chemistry | 25.5 – 26.5 | 23 – 24 | 17 – 18 |
| Data Science & AI | 30 – 32 | 27 – 28 | 20 – 21 |
| Electronics & Communication | 25.5 – 26.5 | 23 – 24 | 17 – 18 |
| Electrical Engineering | 25.5 – 26.5 | 23 – 24 | 17 – 18 |
| Environmental Science | 26.5 – 27.5 | 24 – 25 | 18 – 19 |
| Ecology & Evolution | 40 – 42 | 36 – 37 | 27 – 28 |
| Geomatics Engineering | 26 – 27 | 23.5 – 24.5 | 17.5 – 18.5 |
| Geology | 39 – 41 | 35 – 36.5 | 26 – 27 |
| Geophysics | 41 – 43 | 37 – 38 | 27 – 28 |
| Instrumentation Engineering | 26 – 27 | 23.5 – 24.5 | 17.5 – 18.5 |
| Mathematics | 25.5 – 26.5 | 23 – 24 | 17 – 18 |
| Mechanical Engineering | 36.5 – 38 | 33 – 34 | 24 – 25 |
| Mining Engineering | 31 – 32 | 28 – 29 | 21 – 22 |
| Metallurgical Engineering | 41 – 43 | 37 – 38 | 27 – 28 |
| Naval Architecture | 25.5 – 26.5 | 23 – 24 | 17 – 18 |
| Petroleum Engineering | 32 – 33 | 28.5 – 29.5 | 21 – 22 |
| Physics | 27.5 – 28.5 | 25 – 26 | 18.5 – 19.5 |
| Production Engineering | 36.5 – 38 | 33 – 34 | 24 – 25 |
| Statistics | 31 – 32 | 28 – 29 | 21 – 22 |
| Textile Engineering | 35.5 – 37 | 32 – 33 | 24 – 25 |
| Engineering Sciences | 36 – 37.5 | 32.5 – 33.5 | 24 – 25 |
| Humanities & Social Sciences | 41 – 43 | 37 – 38 | 27 – 28 |
| Life Sciences | 32 – 33 | 28.5 – 29.5 | 21 – 22 |
GATE COAP 2026: COAP vs CCMT
Both COAP and CCMT provide counselling for candidates interested in taking admission in M.Tech programmes. However, the participating institutes in both the counselling differ as in COAP, IITs will participate, whereas in CCMT, NITs, IIITs and other GFTIs will participate.
| Parameter | COAP 2026 (Common Offer Acceptance Portal) | CCMT 2026 (Centralised Counselling for M.Tech/M.Arch/M.Plan) |
|---|---|---|
| Purpose | Offer acceptance & management platform for M.Tech admissions | Full centralised counselling & seat allotment process |
| Institutes Covered | IISc Bengaluru, all 23 IITs, and select PSUs (e.g., NPCIL) | All NITs, IIITs, IIEST Shibpur & other CFTIs/GFTIs |
| Coordinating Body (2026) | IIT Roorkee | Coordinated by NITs (portal: ccmt.admissions.nic.in) |
| Is it an Application Portal? | No – Only for viewing & accepting offers. You must apply separately to each IIT/IISc via their own portals | Yes – Single centralised registration, choice filling & seat allotment |
| Application Process |
| Single registration and choice filling on the CCMT portal (no separate institute applications needed) |
| Role of GATE Score | Shortlisting criterion and merit (many IITs also conduct a written test/interview) | Primary criterion for seat allotment (some programs may have additional criteria) |
| Number of Rounds (Typical) | 5 Main rounds and 5 Additional rounds (Total 10 rounds) | Multiple regular rounds and special / spot rounds |
| Seat Allotment Style | Institutes independently make offers, and they will be shown on the single COAP dashboard | Fully centralised allotment based on GATE score and choices filled |
| Best For | Top-tier IITs and IISc (higher prestige, better placements & research opportunities) | NITs, IIITs & other good government institutes (excellent ROI) |
| Registration Start (2026) | March 27, 2026 (portal: coap2026.iitr.ac.in) | Expected in May 2026 (exact dates to be announced on ccmt.admissions.nic.in) |
| Fee | No COAP registration fee (only individual institute application fees) | Counselling registration + seat acceptance fee required |
| PSU Recruitment | Yes – Some PSUs (e.g., NPCIL) participate via COAP | Not applicable |
| Validity of GATE Score | GATE 2024, 2025 or 2026 (highest score considered) | GATE 2024, 2025 or 2026 (confirmed for 2026 cycle; previously 3 years) |
| Can You Participate in Both? | Yes | Yes |
FAQs
Ques. I have three valid GATE score cards of GATE 2026 / GATE 2025 / GATE 2024 for the same paper. Which scorecard shall I use?
Ans. As mentioned in the GATE COAP official information brochure, it is recommended to register on the COAP portal using the details of your highest GATE score. After successful registration, you can include all GATE scores from the last three hyears.
Ques. How will I know the status of any offers in GATE COAP 2026?
Ans. Candidates can check their offer status on the scheduled dates by logging into the COAP website through their login credentials. You have to ensure that you have also applied through the admission portals of participating institutes to receive offers.
Ques. After declining/ rejecting the offer, can I be considered for subsequent offers in GATE COAP 2026?
Ans. Candidates must note that, once an offer is declined or rejected in a particular round, it will not be reconsidered. However, you will be reconsidered for a further round for higher preferences, subject to availability and the institute’s merit list criteria.
Ques. Whether the admission offer will be available at the respective Institute's M. Tech. Admission website?
Ans. No, the offers will only be uploaded on the COAP 2026 portal by the participating institutes. And all the decisions must be made on the official COAP 2026 portal related to the counselling. Later, candidates will be directed to the respective institutes' website for further joining process.
Ques. Will any offers be available at COAP 2026 after the final round?
Ans. No, after the final round, no offers will be available on the COAP 2026 portal. Candidates can visit the official admission portal for any admission related matter of respective institutes.







Comments